首页
要闻
时评
财经
科技
企业
人物
工商联
商会
文化
数字报
|
专题
视频
图片
中华工商网
>
工商联
>
全国工商联
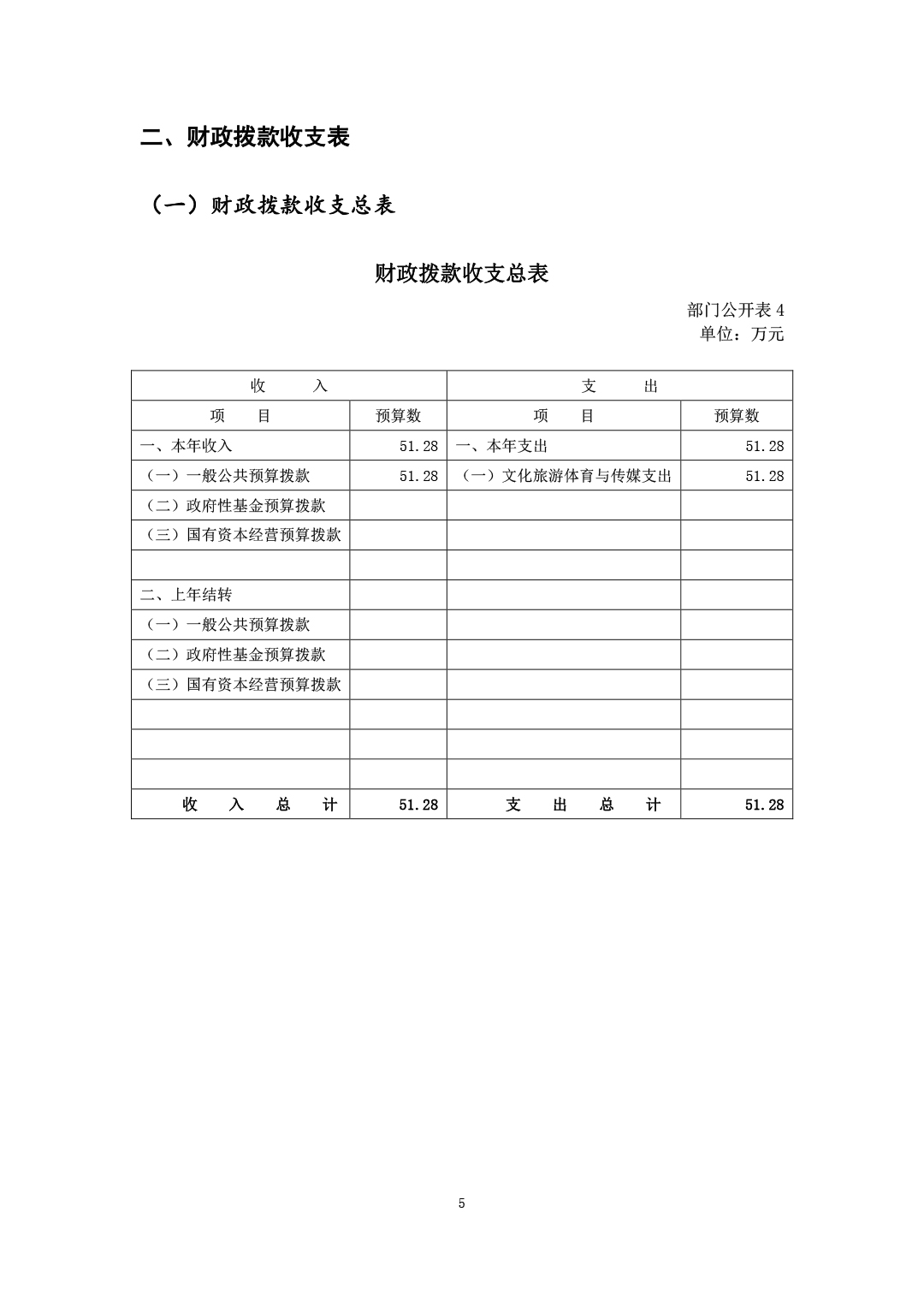
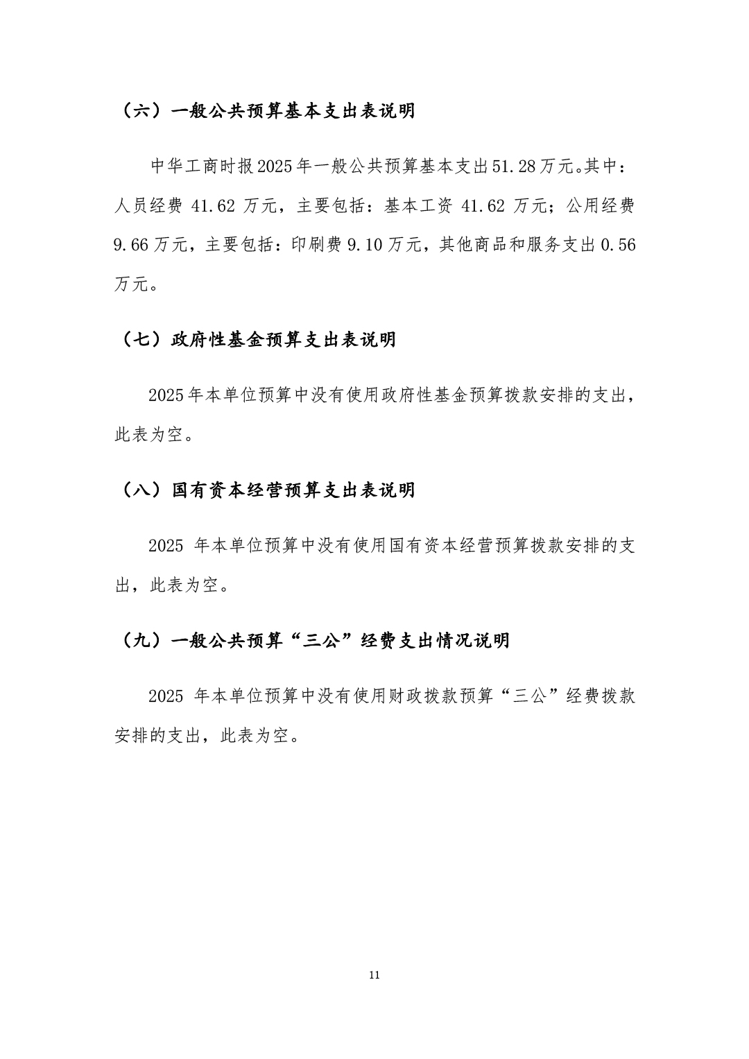
中华工商时报社2025年部门预算(公示)
2025年04月22日12:04
来源:中华工商网
分享至
附件:
中华工商时报社2025年部门预算(公示)PDF
返回中华工商网首页